3 minutes
中信国际推出一款全球免费取现的提款卡
在某天,我想起了一个很严峻的问题,那就是自己突然离开了而另一半不懂得把外边的钱转回来,这可怎么办?
毕竟,疾病和意外,都是对人生命造成威胁的两个不可控因素,你永远不知道哪一天会来临。
为了这个问题,我咨询过券商工作人员,因为法律体制不同,内地的某些文件是不被对岸认可,如果走正常路子,道阻且长。最后,我总结了一个最简单的办法:那就是提前做好账号密码的交接。
当另一半知道账号密码后,可以把股票账户的钱的转到卡里,然后隔几天隔几天地去内地atm取现把钱慢慢取出来(HK法规每天最高限额等值2W港币)。所以,我在那天起,开始研究我目前可以内地免费取现的港卡。
我目前有中银、汇丰、中信国际、za四个账户,其中银提款卡内地取现需要费用,汇丰蓝狮子需要在汇丰atm配合才免费,中信国际免费,ZA提款卡无法在内地取现。
中信国际,是我第二次赴港开汇丰时顺道开的,开户后存了100港币后就冷藏起来。论规模,他不如中银和汇丰,论app界面和用途,它不如ZA。
后来在其官网看到它的提款卡推广信息,然后研究了一番,发现他的提款也是免费的,所以趁着这次机会写一篇流水账给大家参考下。
一、如何申请中信国际提款卡

1、登录inMotion动感银行,于选单中选择「消费>多币借记卡>多币借记卡申请」,点击「立即申请」
2、阅读条款及细则及重要注意事项,勾选方格并点击「下一步」
3、编辑已预先填写好的资料(如需要)并点击「下一步」
4、检查申请资料并轻扫确认提交
5、你已成功申请多币借记卡。它将很快寄送到你的通信地址。
提款卡的卡和卡密码是分开邮寄的,实体卡走的顺丰快递,珠海发出,密码函走的平邮(我目前还没收到)
实体卡的一般收到周期是从你在app申请起1-2周内,我是用了10天不到,如果你微信绑定过顺丰小程序,一旦发卡就会有物流信息提醒。
密码函是用来取款和刷实体卡消费用的,如果收到实体卡就可以通过手机app激活,然后绑定支付宝消费。
二、中信国际提款卡有什么优势?
1、多币种消费支持。支援港元、人民币、美元、澳元加元、欧元、英镑、日圆、纽元和新加坡元10种主要货币进行直接交易结算,实现提前货币兑换以锁定理想汇率并节省交易费用。
2、全球取现免提款费。使用全球中信银行(国际)JETCO 和Mastercard网络自动柜员机提取现金,无需手续费。无论本地或海外消费,享外币交易S0手续费。
3、笔笔消费返现。所有合资格消费2均可获得无上限0.2%的现金回赠,推广期内的合资格消费可享额外0.2%的现金回赠。
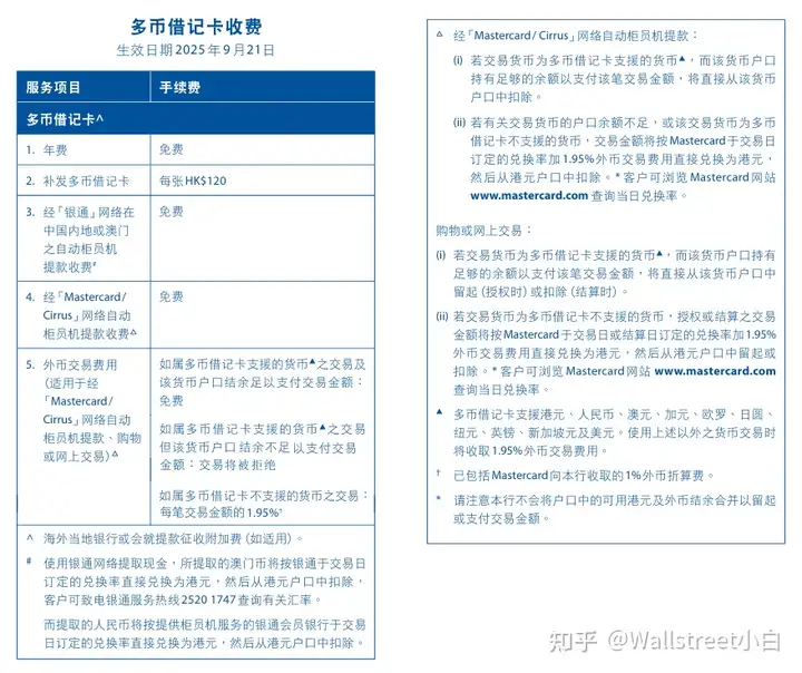
三、提款卡的费用

四、中信提款卡的注意事项
目前,我收到卡不久,也是摸着石头过河,我总结了一下这段时间的经验
1、它不会联动其他货币账户。之前我经常使用蓝狮子,如果人民币余额不足,会自动扣除港币账户的资金,而中信国际出现这种情况,会直接拒绝这笔交易。
也就是说,你想绑定这张卡在内地消费或者取现,要提前进行货币转换。
2、不支持绑定国内微信。在绑定微信时,提示不支持该类国际卡,不知道后续是否会修复。
在研究中信国际这个提款卡时给了我一个很大启发,那就是有备无患。中信国际之前可以赴港在线秒开,现在好像要去亲临柜台,当时我对它需求不是太迫切,开了之后也一直没用,也是这段时间才发现它的价值所在。
如果下次有机会到香港,我会考虑把工银亚洲和建行亚洲都开一下。
这个公众号主要是做投教相关知识科普,以及分享一些个人和家庭的理财小技巧。如果你可以关注公众号并把公众号设为星标,这样你就可以第一时间获取到最新资讯,觉得文章不错也欢迎转发和点赞。
